当前位置:肿瘤瞭望>资讯>正文

从临床试验到真实世界,戈沙妥珠单抗将满足HR+/HER2-晚期乳腺癌更多治疗需求丨ESMO BC 2023

作者:肿瘤瞭望   日期:2023/5/22 13:54:41  浏览量:11222

肿瘤瞭望版权所有,谢绝任何形式转载,侵犯版权者必予法律追究。

戈沙妥珠单抗(sacituzumab govitecan,SG)是由Trop-2单克隆抗体与伊立替康的活性代谢产物SN-38通过可水解的CL2A连接子偶联而成。国际多中心Ⅲ期ASCENT研究证实其治疗复发或难治性TNBC,可相较于医生选择的化疗(TPC)显著改善PFS(5.6 vs 1.7个月;HR 0.41)、OS(12.1 vs 6.7个月;HR 0.48)。

戈沙妥珠单抗(sacituzumab govitecan,SG)是由Trop-2单克隆抗体与伊立替康的活性代谢产物SN-38通过可水解的CL2A连接子偶联而成。国际多中心Ⅲ期ASCENT研究证实其治疗复发或难治性TNBC,可相较于医生选择的化疗(TPC)显著改善PFS(5.6 vs 1.7个月;HR 0.41)、OS(12.1 vs 6.7个月;HR 0.48)[1]。此外,Ⅲ期TROPiCS-02研究则聚焦晚期经治的激素受体阳性/HER2阴性(HR+/HER2-)乳腺癌,同样显示出相较于TPC显著改善PFS(5.5 vs 4.0个月,HR 0.66)和OS(14.4 vs 11.2个月,HR 0.79)[2]。SG在HER2-晚期乳腺癌中的PFS和OS双双获益,使其在国内外已经获得晚期TNBC二线治疗适应症批准,并于近期获得FDA批准用于接受过内分泌治疗且≥2线针对转移性疾病全身治疗的HR+/HER2-晚期乳腺癌患者。在近日举行的ESMO BC大会上,两项关于HR+/HER2-晚期乳腺癌的研究报道[3-4],从不同角度反映SG用于此类患者的治疗价值。
 
01
SG治疗HR+/HER2-晚期乳腺癌的Ⅲ期TROPiCS-02研究中,不同UGT1A1状态患者的安全性结果
 
ASCENT、TROPiCS-02等研究均显示SG的安全性和耐受性良好,不良事件谱以骨髓抑制和消化道症状为主,如中性粒细胞减少症和腹泻等。这些不良事件主要与载荷SN-38相关。尿苷二磷酸葡萄糖醛酸转移酶1A1(UGT1A1)是SN-38代谢过程中的关键酶,可以使SN-38葡萄糖醛酸化而以胆汁排泄体外。UGT1A1基因包括:*1/*1野生型、*1/*28杂合型、*28/*28纯合型等基因类型,其中UGT1A1*28/*28携带者接受伊立替康治疗的中性粒细胞减少症和腹泻风险较高。Hope Rugo教授在ASCENT研究的汇报中提到,与*1/*28和*1/*1基因型相比,*28/*28基因型患者出现≥3级中性粒细胞减少症(59%vs 47%vs 53%)、发热性中性粒细胞减少症(18%vs 5%vs 3%)、贫血(15%vs 6%vs 4%)的发生率更高,但该基因型患者中,导致停药的治疗相关不良事件(TRAEs)仅为6%,也没有任何基因型患者由于SG相关的中性粒细胞减少症或腹泻而导致停药,因此作者认为不需要对接受SG治疗的患者进行UGT1A1基因检测,仅强调需要对已知*28/*28基因型患者进行密切监测[5]
 
本次ESMO BC大会,报道了TROPiCS-02研究中不同UGT1A1基因型患者的安全性特征。在543例入组患者(既往中位化疗线数为3;95%存在内脏转移)中,517例接受了≥1剂治疗(SG,n=268;TPC,n=249)。SG治疗患者中的UGT1A1状态为:*1/*1为38%(n=104),*1/*28为44%(n=119),*28/*28为9%(n=25);中位相对剂量强度分别为99%、98%和94%。
 
在SG治疗的患者中,常见的≥3级治疗期间不良事件(TEAEs)发生率:中性粒细胞减少症(52%)、腹泻(10%)、贫血(8%)和发热性中性粒细胞减少症(6%)。*1/*1、*1/*28和*28/*28基因型患者的≥3级TEAEs:中性粒细胞减少症(45%vs 57%vs 64%)、腹泻(6%vs 13%vs 24%)、贫血(6%vs 8%vs 8%)和发热性中性粒细胞减少症(6%vs 7%vs 4%)。在SG治疗的患者中,54%的患者(*1/*1,33%;*1/*28,49%;*28/*28,11%)使用过骨髓细胞生长因子(第一次SG给药时或接受SG治疗后)来治疗中性粒细胞减少症。TEAEs的管理策略与UGT1A1状态无关。
 
表1.ASCENT、TROPiCS-02研究不同UGT1A1状态患者SG治疗的常见≥3级TEAEs
 
此次TROPiCS-02研究的事后分析表明,与既往报道一致,SG治疗的安全性可控,包括不同UGT1A1状态的患者。与ASCENT研究有所差异的是,TROPiCS-02研究中,UGT1A1*28/*28基因型患者仅有中性粒细胞减少症、腹泻的3级事件率有所增加,而贫血和发热性粒缺的3级事件率并未增加,其治疗耐受性良好,SG导致的停药率较低,临床上是可以管理和控制的,再次印证了SG标准剂量是适合不同UGT1A1基因型患者的;另一方面,ASCENT、TROPiCS-02研究中*28/*28基因型的发生率较低,仅分别有13%和9%的患者存在该基因型,使得相关不良事件率等数据的解释受到限制。因此,接受SG治疗的患者不需要在治疗前常规接受UGT1A1基因检测。
 
02
美国接受化疗(CT)的HR+/HER2-晚期乳腺癌患者的真实世界治疗(Tx)模式
 
HR+/HER2-晚期乳腺癌患者,内分泌联合CDK4/6抑制剂为标准一线治疗方案,患者除外内脏危象或其他禁忌,通常会接受内分泌治疗直至耐药或进展,一旦发生内分泌耐药或进展,患者的治疗选择主要为化疗。2023年,FDA批准了SG用于接受过内分泌治疗且接受过≥2线系统治疗(针对转移性疾病)的、不可切除的局部晚期或转移性HR+/HER2-乳腺癌患者,这是继晚期TNBC适应症后的第二个乳腺癌适应症,也开启了HR+/HER2-乳腺癌的ADC治疗时代。本次ESMO BC大会报道了一项来自美国的真实世界研究,描述了ADC时代之前接受化疗的HR+/HER2-晚期乳腺癌患者的治疗模式。
 
这项回顾性观察性研究使用了美国患者的ConcertAI Patient360电子病历数据,分析了2011年1月至2021年6月诊断的HR+/HER2-晚期乳腺癌成人(年龄≥18岁)患者。该研究主要分析不同线数接受化疗的患者、至下次治疗或死亡时间(TTNTD),包括在一线、二线、三线和四线首次接受化疗(除一线化疗外,其他线数首次化疗前主要为内分泌治疗,即入组患者为内分泌耐药或进展的HR+/HER2-晚期患者)。研究共纳入1545例患者,99%为女性,76%为白人;平均年龄为61岁。大多数(80%)患者在社区环境中接受治疗;分别有41%、19%和18%的患者在晚期一线、二线和三线接受首次化疗。分别有60%和44%患者在化疗前接受过针对转移性疾病的内分泌治疗或CDK4/6i治疗。大多数患者接受跨线的单药化疗。下图显示化疗中使用最多的药物;卡培他滨和紫杉醇是前线化疗中使用最多的药物。一线化疗患者的中位TTNTD为6.5个月(95%CI:5.9~7.1);而二线(n=886)、三线(n=480)、四线(n=260)化疗患者的中位TTNTD分别为6.4个月(5.9~7.4)、4.6个月(4.2-5.2)和3.9个月(3.5~4.3)。
 
图1.一项美国真实世界研究:HR+/HER2-晚期乳腺癌的常用化疗方案
 
这项来自美国的真实世界研究显示,在ADC时代之前,卡培他滨、紫杉醇是HR+/HER2-晚期乳腺癌患者最常接受的化疗药物,但中位TTNTD仅为6.5个月,而且随着化疗线数增加,TTNTD进一步缩短。这些结果表明,在真实世界中,内分泌耐药的HR+/HER2-晚期乳腺癌患者仍有巨大未被满足的治疗需求。结合目前TROPiCS-02研究取得的突破进展来看,HR+/HER2-晚期乳腺癌患者在接受过一线CDK4/6i以及二至四线化疗(既往中位化疗线数为3)之后,SG仍可获得中位5.5个月的PFS,将在很大程度上满足这部分患者的治疗需求,改善其治疗预后。
 
总结和展望
 
ASCENT、TROPiCS-02等研究表明,新一代ADC戈沙妥珠单抗在经治HER2-晚期乳腺癌中可带来显著的生存改善,安全性和耐受性良好;而且这些研究的安全性事后分析再次表明,SG治疗相关的不良事件可控,尽管UGT1A1*28/*28纯合型患者的中性粒细胞减少症、腹泻事件有所增加,但并未增加停药率,因此SG治疗前无需检测UGT1A1基因型。另一项大样本的美国真实世界数据则表明,ADC时代之前,HR+/HER2-晚期乳腺癌患者仍有一定比例在一线接受化疗,但化疗获益有限,尤其是越到后线接受化疗的生存获益越差,而以SG为代表的ADC药物,将在新的治疗时代满足更多HR+/HER2-晚期患者的治疗需求。
 
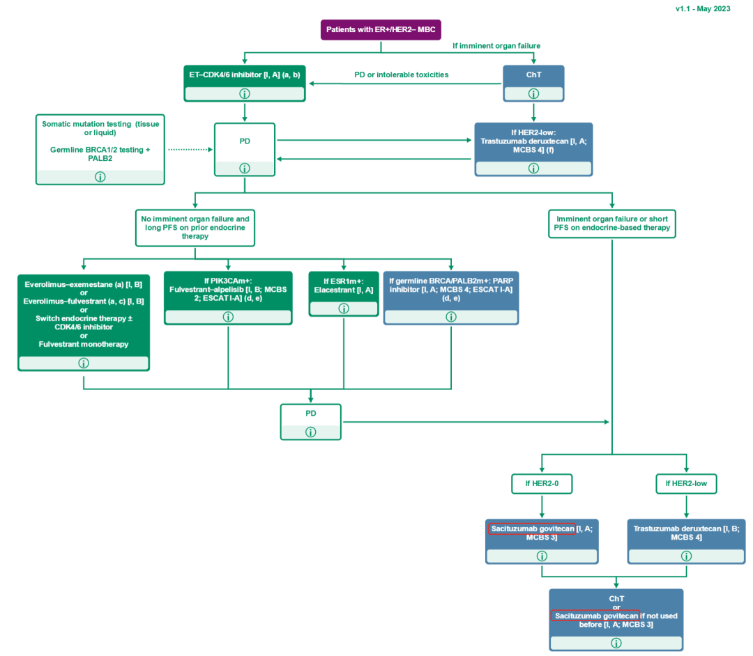
ESMO晚期乳腺癌动态更新的指南(ESMO Metastatic Breast Cancer Living Guideline)[6]推荐中,SG继续巩固其作为晚期TNBC二线治疗的优选方案(I,A,MCBS4),在内分泌难治性或内脏危象的HR+/HER2-晚期乳腺癌患者中作为推荐的治疗方案(I,A,MCBS3)。在即将召开的2023年ASCO大会上,TROPiCS-02研究将报道最终OS结果。未来SG还将在HER2-乳腺癌的晚期一线治疗、早期强化治疗和新辅助治疗中进一步开展研究拓展,期待能够改变临床实践,造福更多乳腺癌患者。
 
图2.ESMO晚期乳腺癌动态更新指南:ER+/HER-晚期乳腺癌和TNBC
 
参考文献
 
[1]Bardia A,Hurvitz SA,Tolaney SM,et al.Sacituzumab Govitecan in Metastatic Triple-Negative Breast Cancer.N Engl J Med.2021;384(16):1529-1541.doi:10.1056/NEJMoa2028485
 
[2]Hope Rugo,et al.Overall survival(OS)results from the phase III TROPiCS-02 study of sacituzumab govitecan(SG)vs treatment of physician’s choice(TPC)in patients(pts)with HR+/HER2-metastatic breast cancer(mBC).ESMO 2022,LBA76.
 
[3]Peter Schmid,et al.Safety outcomes by UGT1A1 status in the phase III TROPiCS-02 study of sacituzumab govitecan(SG)in HR+/HER2–metastatic breast cancer(mBC).ESMO BC;194P
 
[4]Kevin Punie,et al.Real-world treatment(Tx)patterns in patients(pts)with HR+/HER2–metastatic breast cancer(mBC)treated with chemotherapy(CT)in the United States(US).ESMO BC;238P
 
[5]Rugo HS,Tolaney SM,Loirat D,et al.Safety analyses from the phase 3 ASCENT trial of sacituzumab govitecan in metastatic triple-negative breast cancer.NPJ Breast Cancer.2022;8(1):98.Published 2022 Aug 29.doi:10.1038/s41523-022-00467-1
 
[6]ESMO Metastatic Breast Cancer Living Guideline.Available from:https://www.esmo.org/living-guidelines/esmo-metastatic-breast-cancer-living-guideline

本内容仅供医学专业人士参考


戈沙妥珠单抗

分享到: 更多