ASH中国之声丨梁洋教授:对于卡非佐米/硼替佐米双重耐药的MM患者, SUMF2可作为新药敏感性的生物标记物

作者:  杨小珊(Xiaoshan  Yang)   日期:2022/12/23 17:03:15  浏览量:15362

肿瘤瞭望版权所有,谢绝任何形式转载,侵犯版权者必予法律追究。

2022年12月10~13日,第64届美国血液学年会(ASH)在美国路易斯安那州新奥尔良隆重召开,作为全球血液领域中规模最大和内容最为全面的血液学顶级学术盛会,本届ASH一如既往地吸引了众多专家及学者的关注。

编者按:2022年12月10~13日,第64届美国血液学年会(ASH)在美国路易斯安那州新奥尔良隆重召开,作为全球血液领域中规模最大和内容最为全面的血液学顶级学术盛会,本届ASH一如既往地吸引了众多专家及学者的关注。在本次ASH大会上,中山大学肿瘤防治中心梁洋教授团队报告了一项题为“Identification of a Novel Drug Sensitivity Biomarker SUMF2 for Carfilzomib/Bortezomib Dual-Drug Resistance MM”的研究(abstract 3180),着重探讨了SUMF2作为双重耐药MM患者新药敏感性biomarker的价值,《肿瘤瞭望》特将该研究整理如下并特邀梁洋教授进行介绍和解读。
 
 
蛋白酶体抑制剂(PIs)硼替佐米/卡非佐米是目前治疗多发性骨髓瘤(MM)最为有效的两种药物,对于硼替佐米耐药的MM患者而言,尽管卡非佐米能显示出较好的疗效,但是部分患者仍可能会转变为耐药。
 
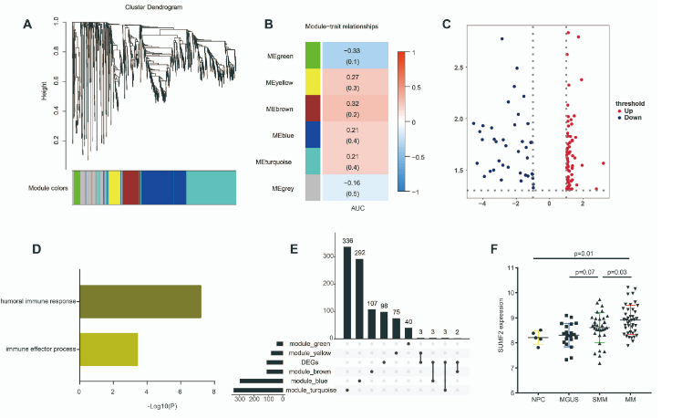
为了明确与卡非佐米治疗敏感性相关的关键基因,该研究共入组了20例MM患者,均具有很高的药时曲线下面积(AUC),根据“硼替佐米+卡非佐米”的中位AUC值将患者分为两组:1)硼替佐米单药耐药(n=10);2)硼替佐米/卡非佐米双重耐药(n=10)。随后,对所有基因进行“加权基因共表达网络分析(WGCNA)”以寻找hub基因(见图1A)。
 
基于临床表型与模块性状关联性(module trait relationship),我们明确了5种代表药物耐药性的模块(绿色,黄色,棕色,蓝色及青绿色),将相关性>0.2作为其最低阈值(图1B)。此外,将两组患者(即单药和双重耐药)中差异性表达的基因(DEGs)进行分析(图1C)。结果显示:
 
①较之于硼替佐米单药耐药的患者而言,硼替佐米/卡非佐米双重耐药组患者共有40个基因表达下调;69个基因则表达上调。
 
②通路富集分析表明,差异性表达基因(DEGs)在体液免疫调控及免疫效应过程中较为富集,这也意味着已经存在免疫缺陷(图1D)。
 
③我们在DEGs与5种模块基因中发现仅有11项基因(包括SELPLG,EVI2B,CD53及SUMF2等)被筛选出(见图1E),尤为值得注意的是,只有SUMF2基因的表达水平随着骨髓瘤疾病进展而呈现上升趋势,并且在多发性骨髓瘤(MM)中的这种趋势比冒烟型骨髓瘤(sMM)中更为显著(图1F)。
 
④蛋白酶体抑制剂硼替佐米及卡非佐米能增多发性骨髓瘤(MM)细胞中PIM2蛋白的水平,而我们研究中进一步发现,在骨髓浆细胞中,PIM2与SUMF2为共表达基因。
 
⑤为了进一步证实MM细胞中SUMF2表达是否与硼替佐米/卡非佐米双重耐药存在明确相关性,我们通过慢病毒介导shRNA来沉默和敲除SUMF2基因,结果显示,下调SUMF2表达水平能抑制MM细胞,而SUMF2基因敲除后,既往硼替佐米/卡非佐米双重耐药的患者对于卡非佐米治疗敏感性增加了。
 
 
研究者说
 
多发性骨髓瘤目前被认为仍是不可治愈的肿瘤,但是新药的不断涌现,可以让多发性骨髓瘤生存得到明细改善,部分患者可以获得长期生存,使多发性骨髓瘤成为慢病管理的模式。硼替佐米和卡非佐米分别代表了第一代和第二代PI(蛋白酶体抑制剂),在多发性骨髓瘤的治疗中,起到非常重要的作用,但是在部分患者中,会出现耐药现象,导致疾病无法控制而进展,特别如果是新药卡非佐米的耐药,并使得下一步的治疗变得非常困难,本研究通过公共数据库的大数据生信分析,找到SUMF2可能为耐药靶点,并通过体外实验,发现敲降SUMF2可以成为逆转耐药,下一步的研究将在体内进行验证,并进一步探索其可能的机制,并为临床前靶向药物设计,为克服硼替佐米和卡非佐米等蛋白酶体抑制剂耐药和增强协同作用,提供重要科学依据。
 
梁洋教授
中山大学附属肿瘤医院血液肿瘤科主任、研究员、博士生导师
华南肿瘤学国家重点实验室课题组长
中华医学会血液学分会浆细胞疾病学组委员
中华医学会血液学分会中西整合医学学组委员
广东省高层次引进人才,珠江人才计划,中山大学“百人计划”学者
主要研究方向:血液肿瘤发病机制及靶向治疗。主持参与多项国家自然科学基金及省部级项目,在Nature Reviews Disease Primers,Cancer Cell,Blood等高水平同行评议专业杂志发表多篇临床及科研文章,累计引用次数2300余次,同时为Leukemia,Journa of ImmunoTherapy of Cancer,eLife等高水平国际杂志审稿人。

 

 

本内容仅供医学专业人士参考


SUMF2

分享到: 更多