当前位置:肿瘤瞭望>资讯>研究>正文

宋国红教授:带你细品乳腺癌领域盛放的花朵——DAISY研究

作者:肿瘤瞭望   日期:2023/10/16 10:28:42  浏览量:9630

肿瘤瞭望版权所有,谢绝任何形式转载,侵犯版权者必予法律追究。

带你细品乳腺癌领域盛放的花朵——DAISY研究

研究发表时间线
 
2021.12:SABCS,DAISY研究疗效数据首次以Poster Discussion的形式发表
 
2022.3:ESMO BC,DAISY研究耐药预测、生物标记物、免疫微环境等相关探索以ORAL的形式发布
 
2022.9:ESMO大会上,DAISY耐药预测、脑转移数据公布(Mini ORAL形式)
 
2023.7:DAISY研究全文发表于Nature Medicine

研究目的
 
尽管DB-031及DB-042研究表明,T-DXd对HER2过表达及低表达患者均可带来临床获益,但关于其作用机制和耐药机制仍存在一些问题,其中包括:
  • HER2表达及其空间分布对药物疗效的影响;
  • T-DXd在肿瘤中的分布;
  • T-DXd对肿瘤微环境的潜在影响;
  • T-DXd耐药的分子学机制
为了解答T-DXd的作用机制及获得性耐药机制等问题,研究者设计了DAISY试验3DAISY研究旨在:根据不同HER2表达水平评估T-DXd在转移性乳腺癌患者中的疗效,并通过对不同时间点肿瘤样本的生物标志物分析来探索T-DXd治疗反应和耐药情况。
 
研究设计
 
自2019.11.4至2021.3.3日,研究共纳入186名患者。入组患者依据在研究开始时进行的基线活检确定HER2状态,并依据HER2状态将患者分配至队列1——HER2过表达组(IHC3+/ISH+)、队列2——HER2低表达(IHC2+/ISH-或IHC1+)组及队列3——HER2 0表达(IHC0)组。
 
各队列具体患者入组标准请见下图。肿瘤组织活检在基线和T-DXd耐药时是必须的,在治疗期间是可选择进行活检但不是必须的。患者接受T-DXd 5.4mg/kg Q3w进行治疗,直至疾病进展或出现不可耐受的毒性。研究主要终点为确认的ORR。
 
72名患者被分配至HER2过表达组(队列1),74名被分配至HER2低表达组(队列2),40名被分配至HER2 0表达组(队列3)。与先前治疗相比,一些患者在基线时活检的HER2状态发生了变化,因此被重新分配到不同的队列。
 
 
针对入组患者基线情况,队列1、2、3中分别有64.7%、79.5%、68.4%的患者为HR+。大多数患者(53.1%)在转移性疾病阶段接受了≥5线的既往治疗。相比于队列2、3,队列1的患者出现肝转移的情况较少(33.8%)。队列1、2、3中分别有30.9%、45.2%、60.5%的患者ECOG评分为0。除了转移部位及体能状况外,患者特征在各队列中是均衡的。
 
 
DAISY研究临床研究数据:HER2蛋白表达越强,T-DXd治疗效果越好
 
  • 主要终点——确认的客观缓解率
在全分析集人群(n=177)中,队列1(n=68)的确认ORR为70.6%(95%CI:58.3~81);队列2(n=72)为37.5%(95%CI:26.4~49.7);队列3(n=37)为29.7%(95%CI:15.9~47)。队列1和队列2均达到主要终点。队列2中HER2 IHC1+的患者与IHC2+/ISH-的患者具有相似的客观缓解率,这与DB-04研究中亚组结果趋势相一致。
 
 
  • 次要终点——缓解时间、PFS、OS、CBR及安全性
中位随访15.6个月(12.6-16.7)后,队列1的中位PFS为11.1个月(8.5-14.4),队列2的中位PFS为6.7个月(4.4-8.3),队列3的中位PFS为4.2个月(2.0-5.7)。中位随访14.1个月(13.2-15.2)后,队列1(16.7-未达到)、2(11.5-未达到)、3(8.3-17.3)的中位OS均未达到。CBR在队列1、2、3中分别为85.3%、56.9%、35.1%。
 
 
安全性方面,总共有145例(81%)患者永久停止治疗,其中队列1:49例(72.1%),队列2:61例(83.6%),队列3:35例(92.1%)。在这145例患者中有125例(86.2%)患者因疾病进展而停药,13例(9%)患者因毒性而停药。本研究中观察到的不良事件与先前的数据一致,≥3级最常见的不良反应是中性粒细胞减少(12%)、疲劳(8%)和呕吐(6%),这与TOP1抑制剂的毒性特征一致。9例患者(5%)表现为间质性肺疾病或肺炎,大多数为1级或2级。3例(1.7%)患者出现射血分数下降(1例3级)。3例(1.7%)患者出现5级不良反应,但无药物相关的5级不良事件。
 
 
启示——DAISY研究临床研究数据
 
  • 三个队列的PFS存在显著差异,表明HER2表达是决定T-DXd疗效的一个决定因素
  • “好药先用”
DAISY试验的中位PFS要低于既往报告临床试验中T-DXd的疗效。横向比较各研究数据需谨慎,对于HER2+患者,与DAISY试验相比,DB-02研究4中报告的PFS更长(17.8个月vs 11.1个月)。这可能是因为DB-02研究中,患者接受的治疗线数相对较少(既往中位治疗线数为2)。并且入组时患者的体力状态评分较好(ECOG 0:56%vs 31%)。DB-031研究中绝大部分患者既往治疗线数比DB-02研究更为靠前,PFS达到28.8个月。这些均说明“好药先用”可为患者带来更长的生存。但DB-03的疗效结果与DAISY研究不具有直接可比性,因DB-03纳入患者既往未接受过T-DM1治疗。
 
在HER2低表达患者中,DB-042试验的中位PFS略高于DAISY研究(9.9个月vs 6.7个月)。两项研究中既往治疗线数(DB-04研究既往中位治疗线数为3 vs DAISY 5线)存在差异。此外,HR+患者的比例(89%vs 79%)、一般状况评估(ECOG 0:54%vs 45%)0均存在差异,这可能解释了这两项研究结果的不同。
 
  • 为DB-06提供了强有力的证据,但HER2低表达下限仍不明确
队列3中对于HER2 IHC 0的患者仍然有将近30%可从T-DXd治疗中获益。表明HER2 IHC 0的患者中包括了具有一定HER2表达的肿瘤细胞,并且其中一部分患者对T-DXd治疗敏感。这为正在进行的DB-065临床试验提供了强有力的依据,该研究正在评估T-DXd在HER2“超低”表达患者中的疗效,有望进一步扩大T-DXd的获益人群边界。同时,这个数据值得我们思考:是否更低的HER2表达患者也能从ADC药物治疗中获益?是否更低的HER2表达患者也可以归为HER2低表达人群?目前针对这一问题,仍没有确切答案。
 
 
  • 对于抗HER2治疗前后HER2表达转态改变的患者,T-DXd仍有一定疗效
在此研究中,HER2状态发生改变的患者数量较少,故应谨慎解读数据。基线活检后,HER2过表达转变为HER2低表达的患者中,确认的ORR较低。但这一发现可能对解释DB-02和DB-03研究结果具有意义,这两项研究中患者既往均接受过多种抗HER2治疗,其中HER2表达下降的患者针对T-DXd的治疗反应会稍微降低,但仍有一定疗效。
 
DAISY研究探索性分析数据
 
  • HER2表达模式与治疗反应的关系
——HER2空间分布能够预测HER2+患者的药物反应,但不能预测HER2低表达及HER2 IHC0患者的药物治疗反应
 
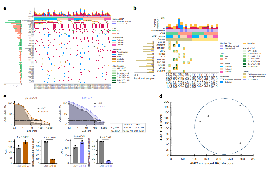
研究者进一步检测了三个队列的HER2表达模式,进行了HER2表达及其空间分布对药物疗效影响的探索性分析。首先评估了HER2空间分布是否可预测HER2过表达患者的药物治疗反应。研究者采用电子病理学及机器学习的聚类算法将HER2病理切片分割成8个簇。根据已确定的8个簇每个簇的百分比,比较无T-DXd应答者与T-DXd应答者,发现无应答者在簇6中的百分比更高[P=0.011,经错误发现率(FDR)校正的P=0.086],除簇6外未发现其他簇有组间统计学显著差异。簇6的特征是HER2染色低和中等细胞密度(37%的斑块没有细胞,34%的斑块有一个细胞核)。簇6斑块中存在的细胞主要是成纤维细胞和免疫细胞。
 
接着,利用同样的方法模型对于HER2低表达患者进行分析,未发现HER2空间分布与T-DXd反应显著相关。
 
 
  • T-DXd的作用机制
——T-DXd分布与HER2高表达相关,对于HER2过表达的患者观察到肿瘤微环境中PD-L1表达减少
 
采用7例同时具有基线活检标本和治疗中标本(baseline and D2-D4 c1),分析药物分布研究结果显示:肿瘤细胞的HER2的高表达水平和T-DXd强染色之间存在中度关联。对来自3个亚组31例患者(baseline and D22-D43 c1)分析T-DXd对于免疫微环境的影响,没有观察到治疗前后在整体人群中对于微环境整体产生显著性改变。对于HER2过表达的患者,T-DXd可明显减少PD-L1表达,主要考虑细胞毒效应(n=18,P=0.002)。
 
 
  • T-DXd的耐药机制
为确定T-DXd原发性和继发性耐药机制,研究者对基线时【89例患者(cohort 1:38例,cohort 2:37例,cohort3:14例)】及耐药时【21例患者:cohort 1(5例),cohort 2(11例),cohort 3(5例)】获得的冷冻肿瘤组织进行了全外显子组测序(WES)。其中11对耐药活检样本与基线样本相匹配。除了ERBB2扩增,没有观察到驱动基因改变与前期耐药之间的显著相关性(经FDR校正的P>0.54)。基线时89例患者中有6例(7%)检测到ERBB2半合子缺失。其中4例患者对T-DXd无应答(队列2中3例,队列3中1例)。通过比较在基线和耐药时获得的11对活检样本的基因组图谱,探索在耐药时获得了哪些基因组改变。对于11例患者进行耐药性分析(匹配基线标本和药物耐药后标本进行WES测序)检测到11个基因突变(在基线是不存在突变,在耐药后在2个以上的患者中检测到发生突变的)。值得注意的是,在耐药后21例标本中共检测3例出现SLX4突变,且被CADD和SIFT定义为有害突变。SLX4编码一种调节结构特异性核酸内切酶的DNA修复蛋白;在SK-BR-3和MCF-7两株乳腺癌细胞中,沉默SLX4基因能够大幅降低T-DXd处理后的细胞活性;且由于SLX4缺失,导致DXd(IC80)所需浓度提高近20倍,提示SLX4突变可能与T-DXd耐药有关。
 
最后,研究者探索了耐药时与治疗前相比,HER2表达和T-DXd分布的调节情况(图11)。20例患者中有13例(65%,95%CI 40.8–84.6)在耐药后出现了HER2表达的下降,包括3例IHC 3+(其中2例转变为IHC 2+,1例转变为IHC 1+),6例IHC 2+(其中3例转变为IHC 1+,3例转变为IHC 0)和4例IHC 1+转变为IHC 0。在队列1的6例耐药患者中,有4例患者仍观察到T-DXd被肿瘤细胞内吞(最后一次输注后6周内活检),这表明在一部分耐药患者中,T-DXd仍可以分布到癌细胞中(图14d)。所有表现出T-DXd被肿瘤细胞内吞的患者,在耐药期进行的活检中HER2评分为3+或2+。
 
 
启示——DAISY研究探索性分析数据
 
  • ADC药物疗效与靶标之间的关系值得进一步探索
当HER2高表达时T-DXd的抗肿瘤活性增加,但在HER2 IHC 0患者中也观察到T-DXd具有一定的抗肿瘤活性。这表明HER2极低表达的肿瘤细胞同样能内吞T-DXd,并且也提示了T-DXd的疗效也可能部分由不依赖于HER2的机制介导。新一代ADC的疗效与靶标表达关系尚未明确。例如,在ASCENT研究6中,TROP2表达不能预测TROP2靶向ADC药物SG的疗效,这可能意味着TROP2表达水平可能不是决定SG疗效的唯一因素,还可能受到其他因素的影响。然而,由于TROP2低表达患者数量较少且分析结果不确定,需要更多的研究来进一步验证和解释这个发现。这个发现可能对后续的治疗选择和个体化治疗方案制定具有重要意义。
 
  • ADC药物耐药可能与其靶点相关
尽管在T-DXd耐药时观察到HER2表达显著降低,但在DAISY研究中没有强有力的证据表明T-DXd被肿瘤细胞内吞的减少是耐药发生的主要机制。事实上,6例患者中有4例观察到在耐药时T-DXd仍分布在肿瘤细胞中。然而,在治疗期间和耐药时无法对T-DXd的内吞进行定量比较。在一份病例报告中7,观察到SG的耐药性与TROP2突变和质膜定位缺陷相关,这表明ADC靶点可能与其耐药性相关。
 
  • 展望未来,乳腺癌领域发展需要多学科并行。DAISY通过对T-DXd相生物标志物的分析,从分子、病理等多个层面对T-DXd的机制进行了探索,给予临床医生许多的线索和启示,但是要指导临床,还需要更深入的研究去验证。
DAISY研究表明,虽然HER2是T-DXd治疗有效性的决定因素,但在一小部分HER2不表达的mBC患者中也观察到T-DXd具有一定的抗肿瘤活性,这表明T-DXd的疗效还可能与其他作用机制有关。并且,T-DXd耐药机制可能涉及HER2表达降低、DXd细胞毒作用的改变和肿瘤微环境的变化。这些共同表明,基于分子分析的精准医疗方法将是优化T-DXd耐药后治疗选择的必要条件。
 
参考文献:
 
[1]Trastuzumab deruxtecan versus trastuzumab emtansine in patients with HER2-positive metastatic breast cancer:updated results from DESTINY-Breast03,a randomised,open-label,phase 3 trial.Lancet.2023 Jan 14;401(10371):105-117.
 
[2]Trastuzumab Deruxtecan in Previously Treated HER2-Low Advanced Breast Cancer.N Engl J Med.2022 Jul 7;387(1):9-20.
 
[3]Trastuzumab deruxtecan in metastatic breast cancer with variable HER2 expression:the phase 2 DAISY trial.Nat Med.2023 Aug;29(8):2110-2120.
 
[4]Trastuzumab deruxtecan versus treatment of physician’s choice in patients with HER2-positive metastatic breast cancer(DESTINY-Breast02):a randomised,open-label,multicentre,phase 3 trial.Lancet.2023 May 27;401(10390):1773-1785.
 
[5]A phase 3,randomized,multi-center,open-label study of trastuzumab deruxtecan(T-DXd)versus investigator’s choice chemotherapy in HER2-low,hormone receptor positive breast cancer patients whose disease has progressed on endocrine therapy in the metastatic setting(DESTINY-Breast06).https://clinicaltrials.gov/ct2/show/NCT04494425
 
[6]Biomarker analyses in the phase III ASCENT study of sacituzumab govitecan versus chemotherapy in patients with metastatic triple-negative breast cancer.Ann.Oncol.32,1148–1156(2021).
 
[7]Parallel genomic alterations of antigen and payload targets mediate polyclonal acquired clinical resistance to sacituzumab govitecan in triple-negative breast cancer.Cancer Discov.11,2436–2445(2021).
 
宋国红教授
北京大学肿瘤医院
北京大学肿瘤医院乳腺肿瘤内科主任医师,科副主任,内科教研室副主任,博士学位,硕士生导师
主持国家自然科学基金项目及留学人员科技活动择优资助项目
美国国立卫生研究院NIH国家癌症研究所NCI访问学者
中国健康促进基金会乳腺疾病专委会主任委员
北京癌症防治学会乳腺癌精准靶向诊疗专业委员会主任委员
中国临床肿瘤学会CSCO乳腺癌专家委员会委员
国家卫生健康委人才交流服务中心高级人才评价项目专家
中国女医师协会乳腺专业委员会常务委员
中国医疗保健国际交流促进会乳腺疾病分会常委

本内容仅供医学专业人士参考


乳腺癌

分享到: 更多