EAU华西之声丨M7G相关的lncRNA预后指数可预测膀胱癌患者的预后和免疫治疗及化疗反应

作者:肿瘤瞭望   日期:2023/3/14 10:39:28  浏览量:10411

肿瘤瞭望版权所有,谢绝任何形式转载,侵犯版权者必予法律追究。

第38届欧洲泌尿外科学会年会(EAU23)于2023年3月10日至13日在世界时尚之都意大利米兰召开。EAU年会是欧洲乃至全球最受关注的泌尿外科会议之一,每年吸引全球1万5千余名泌尿外科专家参会。本次大会上,四川大学华西医院李登雄医生汇报的一项研究表明,N7-甲基鸟苷(m7G)相关的长链非编码RNA(lncRNA)预后指数(MRLS)可用于预测膀胱癌患者的预后、免疫治疗和化疗反应,有望提供一种新的膀胱癌生物标志物。

第38届欧洲泌尿外科学会年会(EAU23)于2023年3月10日至13日在世界时尚之都意大利米兰召开。EAU年会是欧洲乃至全球最受关注的泌尿外科会议之一,每年吸引全球1万5千余名泌尿外科专家参会。本次大会上,四川大学华西医院李登雄医生汇报的一项研究表明,N7-甲基鸟苷(m7G)相关的长链非编码RNA(lncRNA)预后指数(MRLS)可用于预测膀胱癌患者的预后、免疫治疗和化疗反应,有望提供一种新的膀胱癌生物标志物。
 
摘要号:A1059
M7G相关的lncRNA预后指数可预测膀胱癌患者的预后和免疫治疗及化疗反应
 
 
N7-甲基鸟苷(m7G)与各种癌症的预后和免疫治疗反应密切相关。m7G相关的长链非编码RNA(lncRNA)与膀胱癌(BC)之间的关系尚不清楚。因此,我们旨在通过生物信息学分析初步探索m7G相关lncRNA在BC中的作用。
 
我们从TCGA中提取BC和正常样本的RNA-seq和相应的临床数据。M7G相关的lncRNA预后指数(MRLS)由lasso回归模型构建,并由Kaplan-Meier曲线、相关性分析、单变量和多变量Cox回归模型验证其临床相关性和预后能力。根据高低MRLS的中位数,将患者分为高低MRLS组。相关性分析和CIBERSORTx分析用于评估免疫检查点和免疫浸润在高低MRLS组患者的差别。癌症免疫组数据库(TCIA)和癌症药物敏感性基因组学分别用于预测高低MRLS组患者的免疫疗法和化疗反应。具体的工作流程如下图1。
 
图1.工作流程图
 
这项研究的结果显示:MRLS最终由七个在BC患者中具有预后价值的lncRNA(GATA3-AS1、LINC00930、LINC01341、MED14OS、MIR100HG、RUSC1-AS1和SNHG4)组成。并通过内部和外部验证,确定了MRLS的在BC患者中的预后价值(图2)。
 
图2.MRLS的构建和验证
 
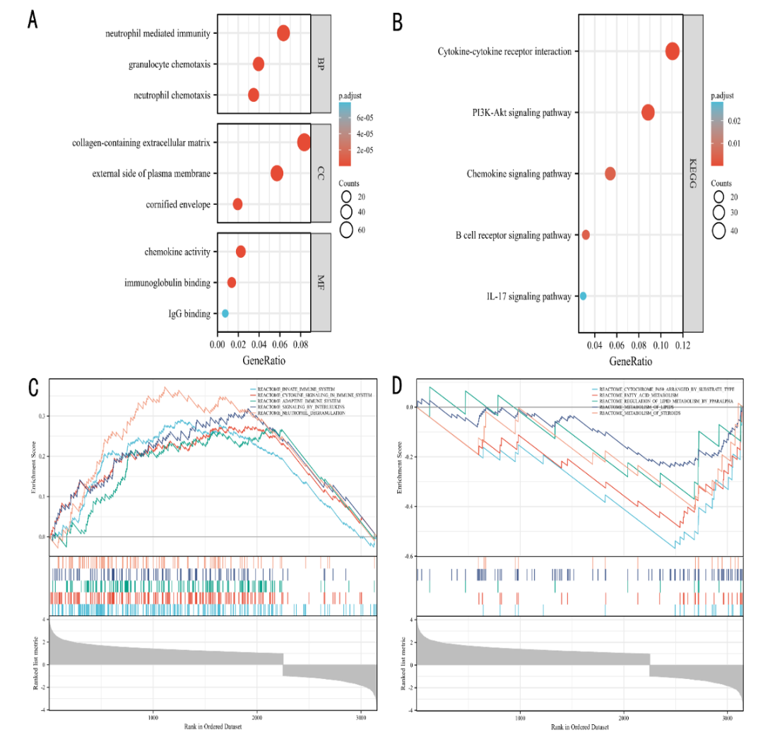
高MRLS组主要富集免疫相关通路,如先天免疫系统、免疫系统中的细胞因子信号通路、适应性免疫系统通路等(图3)。
 
图3.功能分析结果
 
同时,高MRLS组与CD274、CD40、CTLA4、PDCD1、PDCD1LG2等多项免疫检查点呈正相关。在免疫细胞浸润中,高危评分样本与CD4+T 272记忆激活细胞、Tγδ细胞、巨噬细胞M0细胞、巨噬细胞M1细胞、巨噬细胞M2细胞和中性粒细胞浸润呈正相关(图4)。
 
图4.免疫检查点及免疫浸润
 
另外,高MRLS患者对顺铂、多西紫杉醇、多柔比星、吉西他滨和长春碱敏感(图5)。
 
图5.化疗药物敏感性
 
本研究首次在BC构建并验证了一个m7G相关的lncRNA预后指数。在我们的结果中,MRLS已通过内部和外部队列验证了对BC患者的具有独立预后价值。此外,MRLS与免疫疗法和化疗之间存在显著的相关性。这些结果表明MRLS可能是一种潜在的生物标志物。通过此次分析,我们初步发现了m7G相关的lnRNA在BC的发展和治疗过程中可能发挥重要作用,下一步我们将在临床和基础研究两方面进一步探索m7G在BC的作用。
 
专家简介
 
魏强教授
四川大学华西医院
主任医师、教授、博士生导师
四川大学华西医院泌尿系统疾病中心主任、泌尿外科学科主任
中华医学会泌尿外科学分会副主任委员
中国医师协会泌尿外科学分会副会长
中国临床肿瘤学会(CSCO)前列腺癌、肾癌专委会副主任委员
四川省医学会泌尿外科专委会主任委员
中华医学杂志英文版(CMJ)及Journal of Evidence-Based Medicine编委
中华泌尿外科杂志常务编委
 
曾浩教授
四川大学华西医院
泌尿外科书记、教授、博士生导师
中华医学会泌尿分会青年委员会委员兼秘书长
中华医学会泌尿分会肿瘤学组委员
中华医学会泌尿分会国际交流委员会委员
中国抗癌协会泌尿男生殖系肿瘤专委会青年委员会委员
中国医疗保健国际交流促进会泌尿健康促进分会委员兼副秘书长/青年委员会副主任委员
CSCO前列腺癌/CSCO尿路上皮癌/CSCO肾癌专家委员会委员
国家卫生健康委能力建设和继续教育肿瘤学专家委员会委员
国家卫生健康委能力建设和继续教育中心泌尿系统肿瘤规范化诊治专家组成员
四川省泌尿外科专委会常务委员
四川省泌尿外科专委会肿瘤学组副组长
四川省肿瘤(精准治疗)学会泌尿生殖肿瘤专委会主任委员
四川省抗癌协会泌尿男生殖系肿瘤专委会常务委员兼秘书长
四川省抗癌协会肿瘤科普专委会候任主任委员
2022版CUA前列腺癌指南编写组编委/秘书
2022CSCO尿路上皮癌指南/前列腺癌/肾癌编写组编委
先后主持国家自然科学基金5项,以第一或通讯作者在国际知名杂志
发表论著近120篇
 
团队介绍
 
四川大学华西医院泌尿肿瘤多学科综合诊疗团队(MDT)是成立于2013年,是国内最早一批接轨国际先进肿瘤治疗理念成立的MDT团队之一。经过近十年的发展,在发起人魏强教授和周桥教授的引领下,华西泌尿肿瘤MDT诊疗团队已经成为国内泌尿肿瘤MDT四大示范基地,秉承“同心谋发展,同行创未来”的团队理念,开展以“病人服务”和“临床探索”为主的交互式临床诊疗,为众多患者提供了个性化精准化的综合诊疗方案,使患者得到生存获益和生活质量的最大化改善。泌尿肿瘤MDT目前已建成覆盖泌尿外科、肿瘤放疗、肿瘤化疗、病理科、放射科、核医学科、内分泌科、血管外科、麻醉科、心脏内科、肾内科、血液科、心理卫生中心、肿瘤护理等16个专科领域、47名成员的综合性一体化诊疗团队,近5年服务泌尿肿瘤患者量达1,582人次,并以每年22.5%的速度递增。团队利用华西医院辐射全国的诊疗影响力和团队强大的诊疗实力,先后建立了针对前列腺癌、肾癌、尿路上皮癌等肿瘤专病的患者随访系统,逐步建立完备的泌尿肿瘤各专病临床信息和生物信息数据库。其中,作为全球专注于前列腺导管内癌(IDC-P)研究的五大医学中心之一,前列腺癌亚专业团队建立了全球最大IDC-P患者临床信息、影像组学和基因组学一体化数据库模块,覆盖前列腺癌患者全生命周期管理过程。晚期前列腺癌中位生存时间接近80个月,超过国际先进水平。2020年,华西泌尿肿瘤MDT团队牵头成了CACA-GU少见肾癌协作组,在国内兄弟单位的支持配合下,建成了全球最大的延胡索酸水合酶缺陷型肾细胞癌和TFE3重排型肾细胞癌临床信息和生物信息整体式数据库,开展特殊病理类型肾癌的精准影像预警和病理诊断,同时开展多项有关特殊病理类型/少见类型肾癌的前瞻性临床探索,极大改善了此类患者人群的生命。华西泌尿肿瘤MDT团队通力协作,先后获准超30项国家自然科学基金项目,牵头开展18项肿瘤相关临床研究。近5年,累计在包括Cancer cell,Nature Comm,Genome Med,PNAS,Clin Cancer Res,Cancer Res,Eur Urol,J Urol等高影响力杂志发表论文130余篇,先后有48项临床转化研究成果在ASCO-GU,ASCO,AUA,EAU和ESMO等国际重要泌尿肿瘤会议展示,持续发出来自于中国华西泌尿肿瘤的声音。

本内容仅供医学专业人士参考


膀胱癌

分享到: 更多