SABCS中国之声丨刘洁琼教授团队:KN046+KN026两种双抗联合治疗晚期HER2阳性乳腺癌的单细胞测序分析结果

作者:肿瘤瞭望   日期:2022/12/8 11:53:58  浏览量:11420

肿瘤瞭望版权所有,谢绝任何形式转载,侵犯版权者必予法律追究。

KN046和KN026分别为针对PD-1/L1和CTLA-4、针对不同HER2表位的特异性双抗疗法。

编者按:KN046和KN026分别为针对PD-1/L1和CTLA-4、针对不同HER2表位的特异性双抗疗法。去年SABCS大会上刘洁琼教授团队报道一项II期研究显示,KN046+KN026两种双抗联合疗法用于HER2治疗失败的患者可获得50.0%的ORR。在2022年SABCS大会上,该团队进一步探索分析了抗HER2治疗耐药患者的免疫细胞特征,可为此类患者的精准治疗提供潜在生物标志物。
 
研究简介
 
■研究题目:Single-cell Analysis of KN026 in Combination with KN046 in Treating Patients with Advanced HER2-positive Breast Cancer
■海报编号:P5-02-34
■公布时间:Thursday December 8,2022

研究背景:KN046是一种特异性双抗,可同时阻断PD-L1与PD-1/CD80以及CTLA-4与CD80/CD86的相互作用;KN026也是一种特异性双抗,可与两种不同的HER2表位结合,结合位点与曲妥珠单抗和帕妥珠单抗的结构域相同。我们正在进行的多中心II期试验(NCT04521179)发现,在入组的既往接受过至少一种抗HER2靶向联合化疗或T-DM1治疗的转移性HER2阳性乳腺癌(HER2+BC)患者中,KN026联合KN046这种去化疗疗法的客观反应率(ORR)约为50.0%(SABCS 2021海报P5-16-04)。为了探索该方案的内在机制,我们收集了患者接受治疗前后的肿瘤标本进行单细胞测序分析,以深入阐述肿瘤免疫微环境及其与治疗反应的相关性。
 
研究方法:我们收集了参加临床研究NCT04521179患者治疗前后的肿瘤标本进行单细胞测序和TCR测序分析。此外,为了揭示抗HER2治疗耐药患者的免疫细胞特征,我们将本研究数据与既往报道的未治疗的HER2+BC的单细胞分析进行了比较。
 
图1.研究设计
 
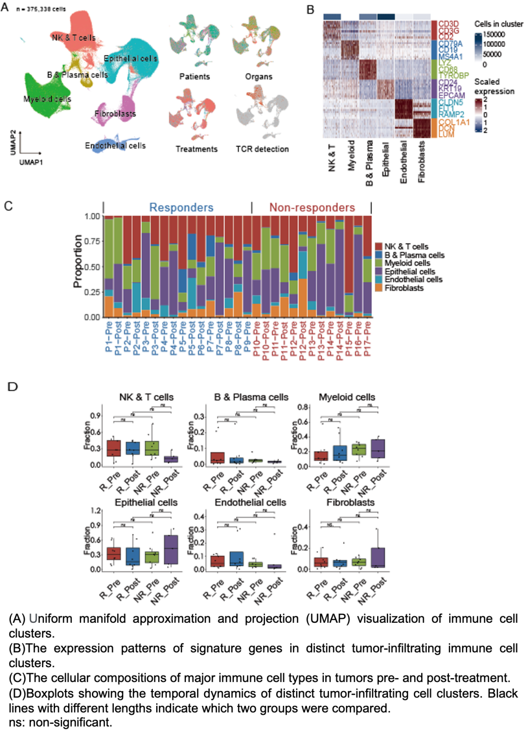
研究结果:我们在入组的17名患者中获得30份组织标本,其中17份为治疗前,13份为治疗后。经过细胞质量过滤,共计获得375338个细胞的单细胞转录组数据。结果发现,在不同临床疗效的患者中,治疗前后的肿瘤浸润免疫细胞大群没有明显差异。
 
图2.不同疗效患者的免疫细胞治疗前后变化
 
进一步对亚群进行深入分析,结果发现,与未接受治疗的HER2+BC相比,本研究入组的HER2靶向治疗耐药患者在其基线肿瘤组织中存在一群CD4-low、CD8-low的新的T细胞亚群。
 
图3.未接受过治疗的HER2+BC的患者和本研究中患者的T细胞分布情况
 
此外,我们分析了12个可用的配对样本,发现TCR扩增与临床疗效并无关联。
 
图4.不同临床疗效患者的TCR分布情况
 
为了寻找疗效相关生物标志物,我们发现,基线CD8+T/Naïve T>1的患者更倾向于从该方案中获益。AUC=0.9662。
 
图5.CD8+T/Naïve T比率与临床疗效ORR之间的相关性
 
研究结论:本研究发现了一个可能与HER2靶向治疗耐药有关的CD4-low、CD8-low的T细胞亚群,TCR的扩增与KN026联合KN046方案临床疗效无显著相关性。肿瘤中的基线CD8+T/Naïve T比率是有效预测临床疗效ORR的指标。
 
研究者说
 
2020年全球新发乳腺癌首次超越肺癌成为第一大癌症。HER2靶向治疗联合化疗改善了转移性HER2阳性乳腺癌患者的生存。然而,抗HER2联合化疗后进展的患者,特别是包含小分子TKI或ADC类药物多线治疗失败后的患者可选择的治疗方案仍然有限。我们的一项正在进行的单臂多中心Ⅱ期临床试验评估了KN046与KN026联合治疗既往抗HER2联合化疗或T-DM1治疗后进展的HER2阳性转移性乳腺癌患者的有效性及安全性。我们发现KN046联合KN026的无化疗方案在至少接受过一种HER2靶向联合治疗的转移性HER2阳性乳腺癌女性患者中,截止目前获得了约50%的ORR,为晚期HER2阳性乳腺癌患者带来新的治疗选择和希望。
 
然而仍然有半数的患者不能从该方案中获益,为了筛选出适合本治疗方案的患者,以实现临床治疗的个体化、精细化目标,同时探索该方案临床效应的具体机制,我们对入组患者治疗前后的组织进行单细胞测序分析,研究还发现Th17和Th1-like细胞与疗效相关,目前正在探索Th1-like是否会分泌CXCL13募集B细胞,以及其中的具体通路。期待未来的深度分析结果可以筛选出合适的临床标志物,以及阐述该治疗方案的具体机制。
 
非常感谢中山大学孙逸仙纪念医院廖建友教授,及福建医科大学附属协和医院宋传贵教授对本研究的大力支持和帮助。
 
刘洁琼
中山大学孙逸仙纪念医院乳腺外科副教授
中山大学孙逸仙纪念医院乳腺中心诊断科副主任
第8届“羊城好医生”
广东省杰出青年医学人才
2017年CSCO“35 under 35”最具潜力肿瘤医生
中华医学会肿瘤分会乳腺学组青年委员
CSCO转化医学专委员会委员
中国抗癌协会肿瘤转移专委会委员
中国抗癌协会乳腺癌专业委员会青年学者
中国康复医学会修复重建外科专委会体表肿瘤学组委员
中国女医师协会专委会常务委员
2008-2010哈佛大学麻省总医院联合培养博士
2014-2015年约翰霍普金斯医院乳腺中心博士后
以第一或通讯作者在PNAS、CCR、JITC、NC等杂志发表SCI论文31篇,主持科研基金10项

本内容仅供医学专业人士参考


乳腺癌

分享到: 更多