当前位置:肿瘤瞭望>资讯>快讯>正文

铸就金标准,回归正常生活,戈沙妥珠单抗谱就晚期三阴性乳腺癌高质量、长生存新篇章

作者:肿瘤瞭望   日期:2025/4/23 12:02:00  浏览量:6786

肿瘤瞭望版权所有,谢绝任何形式转载,侵犯版权者必予法律追究。

乳腺癌严重威胁我国女性健康,其中三阴性乳腺癌(TNBC)是其主要亚型之一,以异质性强、侵袭性强、易复发著称,预后不尽人意。对于晚期TNBC而言,追求更长的总生存期与更好的生活质量是国内外专家普遍认可的重要治疗原则,国内外的药物监管部门也将总生存期作为评估药物疗效的金标准。戈沙妥珠单抗(SG)作为全球首个应用于TNBC二线及其后治疗的Trop-2抗体偶联药物(ADC),在ASCENT研究、EVER-132-001研究中均取得了1年左右的中位总生存期,此外还取得了良好的生活质量表现,从而获得了国内外诸多指南的一致推荐,谱就了晚期TNBC患者高质量、长生存的新篇章。

编制按:乳腺癌严重威胁我国女性健康,其中三阴性乳腺癌(TNBC)是其主要亚型之一,以异质性强、侵袭性强、易复发著称,预后不尽人意。对于晚期TNBC而言,追求更长的总生存期与更好的生活质量是国内外专家普遍认可的重要治疗原则,国内外的药物监管部门也将总生存期作为评估药物疗效的金标准。戈沙妥珠单抗(SG)作为全球首个应用于TNBC二线及其后治疗的Trop-2抗体偶联药物(ADC),在ASCENT研究、EVER-132-001研究中均取得了1年左右的中位总生存期,此外还取得了良好的生活质量表现,从而获得了国内外诸多指南的一致推荐,谱就了晚期TNBC患者高质量、长生存的新篇章。
 
晚期TNBC重要治疗原则:延长生存期,改善生活质量
 
全国肿瘤登记中心收集的数据显示,我国乳腺癌年新发35.72万例,死亡7.5万例,是女性发病率第二、死亡率第五的恶性肿瘤[1]。其中,三阴性乳腺癌(TNBC)是主要亚型之一,约占所有乳腺癌亚型的15%-20%,以异质性强、侵袭性强、易复发转移著称。复发或转移的TNBC预后较差,5年生存率不足15%,显著低于总体的31%。基于此,《中国晚期三阴性乳腺癌临床诊疗指南(2024版)》、《中国晚期乳腺癌规范诊疗指南(2024版)》指出,晚期乳腺癌(含晚期TNBC)的治疗目的是在保证患者生活质量的基础上,控制肿瘤、减轻症状、延长生存[2,3]。可见追求更长的总生存期(OS)与更好的生活质量是国内外专家普遍认可的重要治疗原则。
 
在延长生存方面,我国国家药品监督管理局药品评审中心(NMPA CDE)的《抗肿瘤药物临床试验统计学设计指导原则》明确指出,OS是随机临床试验中衡量抗肿瘤药物临床获益的最可靠终点[4]。美国食品药品监督管理局(FDA)在《抗肿瘤药或生物制剂的临床研究终点审批行业指导指南》中也指出,OS是迄今为止最可靠的试验终点,且是优选的终点[5]。FDA专家进一步强调,OS是肿瘤药物获批的金标准,无论临床研究的主要终点为何,均需要仔细评估OS,即便无进展生存期(PFS)已有显著改善,但OS分析结果仍可能存在不确定性[6]
 
在改善生活质量方面,“以患者为中心”理念已经深入乳腺癌临床试验设计及临床实践。随着诊疗水平的提升,“以患者为中心”已向患者生理、心理、社会全面延伸,重视患者患病过程及感受是临床治疗极为重要的构成部分[7]。2023年,我国CDE颁布了三部“以患者为中心”药物设计及临床试验指导原则,从政策层面进一步强化了在药物研发时需改善患者治疗体验的要求[8]
 
铸就金标准,从ASCENT到EVER132-001夯实OS
 
传统化疗是TNBC治疗的基础手段,靶向、免疫、抗体偶联药物(ADC)等治疗手段逐渐兴起,为晚期TNBC治疗带来了更多治疗选择。Trop-2在96%的TNBC患者中存在高表达,是开发ADC的理想靶点[9]。2021年4月,FDA正式批准全球首个Trop-2 SG用于既往接受过至少两种系统治疗,其中至少一种为针对转移性疾病治疗的不可切除局部晚期或转移性TNBC患者,从而为晚期TNBC患者的治疗带来了便捷、可靠的治疗选择。
 
该适应症的获批主要基于多中心、随机、对照Ⅲ期ASCENT研究的结果。该研究纳入了529例紫杉类经治后进展的TNBC患者,按1:1随机分组后分别予以SG以及医生选择的治疗方案(TPC,包括卡培他滨、艾立布林、长春瑞滨或吉西他滨),直至出现疾病进展或不可耐受的毒性,主要研究终点为无脑转移人群的PFS,该人群患者共纳入了468例。最终疗效分析显示,在无脑转患者中,SG较TPC提升mPFS 3倍以上,为5.6个月vs 1.7个月,HR 0.39,95%CI:0.31~0.49,P<0.001;延长mOS接近2倍,为12.1个月vs 6.7个月,HR 0.48,95%CI:0.38~0.59,P<0.0001[10]。事后分析显示,无论Trop-2表达水平高低,患者均可从SG治疗中取得获益[11]
 
ASCENT研究无脑转移人群PFS与OS
 
2024年,《JCO》公布了ASCENT研究ITT人群的最终结果,显示所有mTNBC患者的结果与基线无脑转移患者获益趋势一致。SG较TPC同样提升mPFS近3倍,为4.8个月vs 1.7个月,HR 0.41,95%CI:0.33~0.52;延长mOS接近2倍,为11.8个月vs 6.9个月,HR 0.51,95%CI:0.42~0.63;且无论Trop-2表达水平如何、HER2水平如何,SG均能带来获益[12]
 
ASCENT研究ITT人群最终PFS、OS结果
 
ASCENT研究在全球人群中的表现取得了突破,中国医学科学院肿瘤医院徐兵河院士领衔的我国Ⅱb期、多中心、单臂研究EVER-132-001研究[13]也在中国人群中取得了理想结果,并成功推动NMPA于2022年6月正式批准了SG用于治疗既往至少接受过2种系统治疗(其中至少1种治疗针对转移性疾病)的不可切除的局部晚期或转移性TNBC成人患者。该研究纳入了我国80例经过≥2种标准治疗方案后进展的、无脑转移的局部晚期或转移性TNBC患者,既往接受中位4线(2-8)治疗,予以SG治疗。中位随访14.7个月显示,SG的mPFS为5.6个月,mOS为14.7个月,与ASCENT研究表现一致[14]
 
EVER-132-001研究PFS与OS结果
 
由此可见,在晚期TNBC临床研究的金标准OS方面,SG在国内外二线及以上治疗TNBC时均取得了1年左右的mOS,从而夯实了临床应用的地位。
 
回归正常生活,SG谱就高质量生活新篇章
 
改善患者生活质量也是晚期TNBC的重要治疗目标之一。肿瘤患者的生活质量与药物治疗期间的安全性表现、主管感受等息息相关。在III期ASCENT研究中,SG组(n=258例)相比医生选择的化疗方案组(TPC n=224例),SG(vs TPC)最常见的≥3级治疗相关不良事件(TRAE)为中性粒细胞减少(51%vs 33%)、白细胞减少(10%vs 5%)、贫血(8%vs 5%)、发热性中性粒细胞减少(6%vs 2%)[15]
 
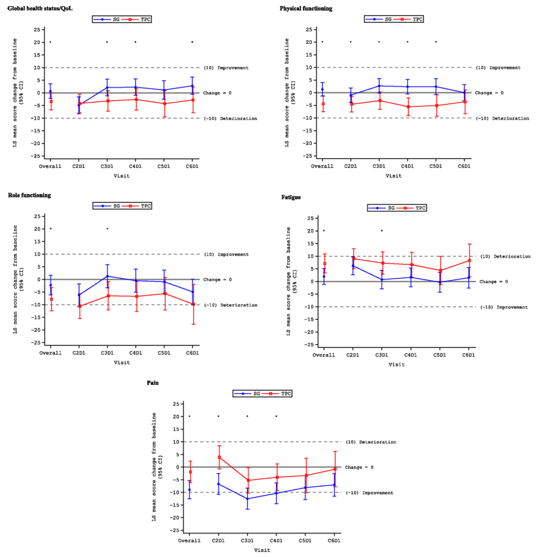
在生活质量(QoL)方面,ASCENT研究患者报告的结局(PRO)取得了积极结果,显示SG较TPC在整体生存状况/生活质量(GHS/QoL)、生理机能(PF)、生理职能(RF)、虚弱、疼痛五个QoL维度的得分均具有显著改善[16]
 
ASCENT研究生活质量表现
 
基于SG在晚期TNBC的治疗效果表现以及生活质量改善效果,2024年6月,《欧洲肿瘤内科学会(ESMO)转移性乳腺癌在线指南v1.1》(《ESMO指南》)[17]将SG治疗TNBC的ESMO临床获益量表评分(ESMO-MCBS),由既往的4分调整为最高等级5分,从而使SG成为目前乳腺领域唯一取得5分的ADC。值得一提的是,ESMO-MCBS评分是ESMO推出用于评估抗肿瘤临床研究获益的量化评分,对PFS、OS、生活质量(QoL)等指标进行综合评分,5分为最高分。此次评分的升级,意味着SG具有良好的疗效表现和QoL表现。
 
《ESMO在线指南》推荐SG用于TNBC二线治疗
 
如今,《美国国立综合癌症网络(NCCN)乳腺癌临床实践指南2025 v1》[18]、《中国临床肿瘤学会(CSCO)乳腺癌诊疗指南2025版》[19]、《中国抗癌协会乳腺癌诊治指南与规范(2024年版)》[20]、《中国晚期乳腺癌规范诊疗指南(2024版)》[3]、《中国抗癌协会与中华医学会肿瘤学分会乳腺癌诊治指南与规范(2025年版精要本)》[21]等国内外指南均对SG应用于晚期TNBC患者二线治疗予以明确推荐,谱就了晚期TNBC高质量、长生存的新篇章。
 
参考文献
 
[1]郑荣寿,陈茹,韩冰峰,等.2022年中国恶性肿瘤流行情况分析[J].中华肿瘤杂志,2024,46(3):221-231.DOI:10.3760/cma.j.cn112152-20240119-00035.
 
[2]中国抗癌协会乳腺癌专业委员会,中国抗癌协会国际医疗交流分会,中国医师协会肿瘤医师分会乳腺癌学组.中国晚期三阴性乳腺癌临床诊疗指南(2024版)[J].中华肿瘤杂志,2024,46(06):471-480.DOI:10.3760/cma.j.cn112152-20240118-00034
 
[3]国家肿瘤质控中心乳腺癌专家委员会,中国抗癌协会乳腺癌专业委员会,中国抗癌协会肿瘤药物临床研究专业委员会.中国晚期乳腺癌规范诊疗指南(2024版)[J].中华肿瘤杂志,2024,46(12):1079-1106.DOI:10.3760/cma.j.cn112152-20241009-00435
 
[4]国家药品监督管理局药品评审中心.药品审评中心公开征求《抗肿瘤药物临床试验统计学设计指导原则》意见.2020.07
 
[5]US FDA.Guidance for Industry:Clinical Trial Endpoints for the Approval of Cancer Drugs and Biologics.2018.12.Available at:https://www.fda.gov/regulatory-information/search-fda-guidance-documents/clinical-trial-endpoints-approval-cancer-drugs-and-biologics
 
[6]Merino M,Kasamon Y,Theoret M,Pazdur R,Kluetz P,Gormley N.Irreconcilable Differences:The Divorce Between Response Rates,Progression-Free Survival,and Overall Survival[published correction appears in J Clin Oncol.2023 Sep 20;41(27):4449.doi:10.1200/JCO.23.01583].J Clin Oncol.2023;41(15):2706-2712.doi:10.1200/JCO.23.00225
 
[7]张鸣明."以病人为中心"模式的发展史略[J].中华医史杂志,2003,33(03):142-144.DOI:10.3760/cma.j.issn.0255-7053.2003.03.003.
 
[8]国家药物监督管理局药品评审中心,2023年第44号,2023年7月27日.Available at:https://www.cde.org.cn/main/news/viewInfoCommon/42c008e28f7004cd19b73949142380bd
 
[9]Manna M,Brabant M,Greene R,et al.Canadian Expert Recommendations on Safety Overview and Toxicity Management Strategies for Sacituzumab Govitecan Based on Use in Metastatic Triple-Negative Breast Cancer.Curr Oncol.2024;31(9):5694-5708.Published 2024 Sep 21.doi:10.3390/curroncol31090422
 
[10]Aditya Bardia,et al.Sacituzumab govitecan(SG)versus treatment of physician’s choice(TPC)in patients(pts)with previously treated,metastatic triple-negative breast cancer(mTNBC):Final results from the phase 3 ASCENT study.J Clin Oncol 40,2022(suppl 16;abstr 1071).DOI:10.1200/JCO.2022.40.16_suppl.1071
 
[11]Bardia A,Tolaney SM,Punie K,et al.Biomarker analyses in the phase III ASCENT study of sacituzumab govitecan versus chemotherapy in patients with metastatic triple-negative breast cancer.Ann Oncol.2021;32(9):1148-1156.doi:10.1016/j.annonc.2021.06.002
 
[12]Bardia A,Rugo HS,Tolaney SM,et al.Final Results From the Randomized Phase III ASCENT Clinical Trial in Metastatic Triple-Negative Breast Cancer and Association of Outcomes by Human Epidermal Growth Factor Receptor 2 and Trophoblast Cell Surface Antigen 2 Expression.J Clin Oncol.2024;42(15):1738-1744.doi:10.1200/JCO.23.01409
 
[13]Xu B,Ma F,Wang T,et al.A Phase IIb,single arm,multicenter trial of sacituzumab govitecan in Chinese patients with metastatic triple-negative breast cancer who received at least two prior treatments.Int J Cancer.2023;152(10):2134-2144.doi:10.1002/ijc.34424
 
[14]Ma F,Wang S,Xu B,et al.Overall survival results from EVER-132-001,a phase 2b single-arm study of sacituzumab govitecan in Chinese patients with metastatic triple-negative breast cancer[abstract].In:Proceedings of the 2023 San Antonio Breast Cancer Symposium;2023 Dec 5-9;San Antonio,TX.Philadelphia(PA):AACR;Cancer Res 2024;84(9 Suppl):Abstract nr PO1-06-10.
 
[15]Rugo HS,Tolaney SM,Loirat D,et al.Safety analyses from the phase 3 ASCENT trial of sacituzumab govitecan in metastatic triple-negative breast cancer.NPJ Breast Cancer.2022 Aug 29;8(1):98.doi:10.1038/s41523-022-00467-1.PMID:36038616;PMCID:PMC9424318.
 
[16]Loibl S,Loirat D,Tolaney SM,et al.Health-related quality of life in the phase III ASCENT trial of sacituzumab govitecan versus standard chemotherapy in metastatic triple-negative breast cancer.Eur J Cancer.2023;178:23-33.doi:10.1016/j.ejca.2022.10.003
 
[17]ESMO Metastatic Breast Cancer Living Guidelines,v1.1 May 2023,available at:https://www.esmo.org/living-guidelines/esmo-metastatic-breast-cancer-living-guideline/triple-negative-breast-cancer
 
[18]NCCN Guidelines 2025.v1 Invasive Breast Cancer.Available at:https://www.nccn.org/professionals/physician_gls/pdf/breast.pdf
 
[19]中国临床肿瘤学会指南工作委员会.中国临床肿瘤学会(CSCO)乳腺癌诊疗指南2025.2025全国乳腺癌大会.
 
[20]中国抗癌协会乳腺癌专业委员会,中华医学会肿瘤学分会乳腺肿瘤学组.中国抗癌协会乳腺癌诊治指南与规范(2024年版)[J].中国癌症杂志,2023,33(12):1092-1187.
 
[21]《中国抗癌协会与中华医学会肿瘤学分会乳腺癌诊治指南与规范》编撰秘书处,中国抗癌协会与中华医学会肿瘤学分会乳腺癌诊治指南与规范(2025年版精要本).-上海:复旦大学出版社.2024年12月.
 
杨谨教授
西安交通大学第一附属医院癌症中心主任,精准研究中心主任
医学博士,主任医师/教授,博士生导师,肿瘤学系副主任
中国研究型医院学会乳腺癌专业委员会常委
国家肿瘤质控中心乳腺癌专业委员会委员
中国临床肿瘤学会(CSCO)乳腺癌专委会委员
中国抗癌协会乳腺癌专业委员会委员
中国女医师协会临床肿瘤专委会常委
中国医师协会肿瘤分会乳腺专业委员会委员
中国抗癌协会肿瘤标志物专委会乳腺学组副主任委员
中国研究型医院学会精准医学与肿瘤MDT专委会乳腺学组副组长
中国抗癌协会肿瘤整合心脏专委会委员
陕西省医学会肿瘤内科分会常务委员
陕西省抗癌协会抗癌药物专业委员会主任委员
西安市癌症康复协会肿瘤精准治疗专委会主任委员
美国马里兰大学Marlene and Stewart Greenbaum肿瘤中心访问学者
陕西省五一巾帼标兵
发表论文50余篇,SCI收录47篇
主持国家自然科学基金面上项目4项
获得陕西省科技进步奖2项,高校科技进步奖2项
 
审批编号CN-TRO-0270
有效期至2026年12月31日

本内容仅供医学专业人士参考


乳腺癌

分享到: 更多