SABCS·寻迹丨王晓稼教授:回顾SG全年累累硕果,从临床试验到真实世界巩固晚期HER2阴性乳腺癌治疗地位

作者:肿瘤瞭望   日期:2024/12/17 14:01:27  浏览量:7422

肿瘤瞭望版权所有,谢绝任何形式转载,侵犯版权者必予法律追究。

浙江省肿瘤医院王晓稼教授于SABCS会议现场接受“肿瘤瞭望”采访,回顾了SG在2024年的重要研究进展,盘点了此次SABCS盛会的重磅研究,为SG的临床应用指引了方向。

编者按:2024年12月10~13日,第47届圣安东尼奥乳腺癌研讨会(SABCS)在美国圣安东尼奥隆重举行,汇聚了一年来乳腺癌领域的最新研究成果、临床实践经验、治疗进展和技术创新等内容。戈沙妥珠单抗(SG)作为全球首个靶向Trop-2的抗体偶联药物(ADC),在此次SABCS盛会上再迎新进展,既有EVER-132-002研究亚组分析、生活质量荟萃分析,又有诸多真实世界研究数据公布,进一步巩固了SG在三阴性乳腺癌(TNBC)、激素受体阳性(HR+)/HER2-乳腺癌二线及以上治疗的地位。浙江省肿瘤医院王晓稼教授于SABCS会议现场接受“肿瘤瞭望”采访,回顾了SG在2024年的重要研究进展,盘点了此次SABCS盛会的重磅研究,为SG的临床应用指引了方向。

01
《肿瘤瞭望》:时值SABCS盛会,2024年已至年底,请您总结一下今年SG取得的重要进展?

王晓稼教授:2024年是SG科研成果丰收的一年,主要包括下几个方面:
 
第一,在TNBC二线及其后治疗方面:2024年初,《JCO》公布了ASCENT研究最终结果(图1),显示在mTNBC患者中,SG较医生选择的化疗方案(TPC)延长中位无进展生存期(PFS)近3倍(4.8个月vs 1.7个月),延长中位生存期(OS)近2倍(11.8个月vs 6.9个月),且无论Trop-2表达水平如何、HER2水平如何,SG均能带来获益[1]
 
ASCENT研究最终PFS、OS结果
 
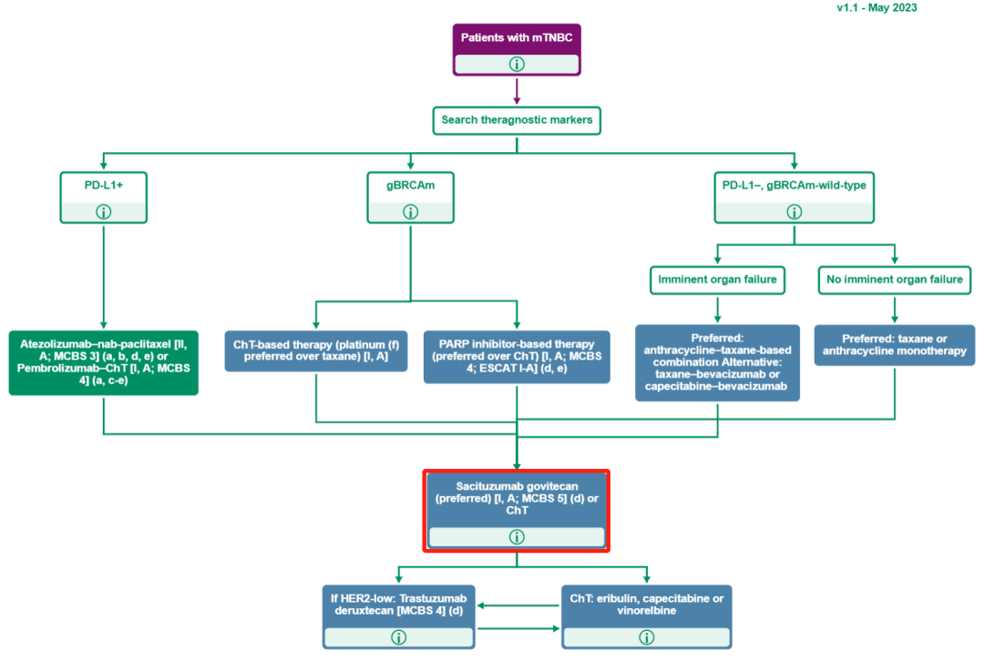
基于SG在TNBC应用的一系列优异表现,2024年6月,《欧洲肿瘤内科学会(ESMO)转移性乳腺癌在线指南v1.1》(《ESMO指南》)[2]将SG治疗mTNBC的ESMO临床获益量表评分(ESMO-MCBS),由既往的4分调整为最高等级5分,从而使SG成为目前乳腺领域唯一取得5分的ADC(图2)。
 
图2.《ESMO指南》推荐SG用于mTNBC二线治疗
 
ESMO-MCBS评分是ESMO推出用于评估抗肿瘤临床研究获益的量化评分,对PFS、OS、生活质量(QoL)等指标进行综合评分,5分为最高分。此次评分的升级,意味着SG具有良好的疗效表现和QoL表现。
 
第二,在TNBC新辅助治疗方面:2024年3月,NeoSTAR研究刊发了初步结果,显示SG新辅助治疗的病理完全缓解(pCR)率可达到30%,客观缓解率(ORR)为64%,2年无事件生存(EFS)率为95%,初步提示了SG线序前移的可行性[3]
 
第三,在HR+/HER2-乳腺癌方面:TROPiCS-02研究已经证实了SG在HR+/HER2-晚期乳腺癌二线及其后应用的疗效及安全性[4]。2024年10月,《Nature Medicine》在线发表了徐兵河院士领衔的亚太多中心3期EVER-132-002研究,验证了SG在包括中国大陆等HR+/HER2-乳腺癌亚裔人群中的疗效和安全性。该研究显示SG较TPC可以显著改善mPFS,为4.3 vs 4.2个月(图3),降低33%的疾病进展或死亡风险(HR,0.67 95%CI:0.52-0.87,P=0.0028);也显著改善mOS,为21.0个月vs.15.3个月,降低36%的死亡风险(HR,0.64,95%CI:0.47-0.88,P=0.0061),未见新的不良反应信号[5]
 
图3.EVER-132-002研究盲法独立中央审查(BICR)评估的PFS
 
EVER-132-002的研究设计贴近亚洲临床实践,对CDK4/6抑制剂(CDK4/6i)是否经治未做限定,由于CDK4/6i经治与否可能会对患者的预后产生影响,因此,徐兵河院士进一步对EVER-132-002研究进行亚组分析,并在此次SABCS上公布了数据。亚组分析结果显示,对于CDK4/6i经治患者,SG较TPC改善了PFS,降低了44%的疾病进展或死亡风险(HR,0.56,95%CI:0.39-0.81),也改善了OS,降低了50%的死亡风险(HR,0.50,95%CI 0.31-0.80);对于CDK4/6i未经治患者,SG较TPC也在一定程度上改善了PFS和OS(图4)[6]
 
图4.CDK4/6i经治或未经治亚组PFS及OS
 
第四,在生活质量方面:此次SABCS会议公布了Hope S.Rugo教授对TROPiCS-02研究进行的生存质量调整的无疾病或无毒性症状时间(Q-TWiST)分析,显示SG较化疗具有显著更长的Q-TWiST(9.7个月vs 8.1个月,P=0.0067),确证了SG的获益[7]。与此同时,在此次SABCS会上,Hope S.Rugo教授和徐兵河院士等还将TROPiCS-02研究及EVER-132-002研究的生活质量表现荟萃分析结果进行了公布,证实了SG可较化疗提高患者整体生活质量,无论是否既往接受CDK4/6i治疗均有类似表现(图5)[8]
 
图5.EQ-5D-5L VAS评分:SG较TPC的到HRQoL首次恶化时间风险比
 
第五,在安全性管理方面:针对SG常见的不良反应如中性粒细胞减少和腹泻,此次SABCS公布的Ⅱ期PRIMED研究显示,在应用SG治疗时,预防性使用粒细胞刺激因子(G-CSF)及洛哌丁胺可有效实现低水平的中性粒细胞计数降低(≥3级16%)和腹泻(≥3级4%)的发生率,从而提示在预防策略下,SG患者的疗效可得到保障,不良反应更低[9]
 
第六,在真实世界应用方面:此次SABCS会议上发布了多项SG的真实世界临床研究,验证了其真实世界的治疗效果。其中我牵头的一项真实世界研究也在此次SABCS上公布[10],证实SG在中国患者应用的疗效和安全性,为真实世界、特别是中国临床实践中SG的应用提供了参考。
 
02
《肿瘤瞭望》:请您详细分享一下您在此次SABCS盛会上公布的SG真实世界研究的结果,其对临床实践将有怎样的影响?

王晓稼教授:SG在ASCENT研究、TROPiCS研究以及徐兵河院士牵头的EVER-132-001、EVER-132-002研究的疗效有目共睹,但在中国真实世界的应用数据还相对较少。因此,我们开展了一项真实世界研究,以验证SG在我国真实世界中治疗HER2阴性转移性乳腺癌的疗效及安全性。我们回顾了并收集了至少接受过2周期SG治疗的晚期乳腺癌患者数据。主要研究终点是真实世界无进展生存期(rPFS)、真实世界总生存期(rOS)以及安全性。
 
从2023年6月到2024年6月,本研究共纳入了我国5家中心44例患者,中位年龄53岁,患者在转移阶段接受了中位前序3线治疗。77.3%的患者为TNBC,22.7%的患者为HR+/HER2-乳腺癌,90%的HR+/HER2-乳腺癌患者接受过CDK4/6i治疗,且大多存在内脏转移。结果显示,所有患者rmPFS为4.13个月,TNBC的rmPFS为4.13个月,HR+/HER2-的rmPFS为5.25个月(图6),未见新的不良事件报道[10]。由此可见,在真实世界中,SG用于HER2-乳腺癌的后线应用显示了良好的治疗效果和安全性,再次在中国患者中证实了SG的效果,为真实世界应用SG积累了经验。
 
图6.中国RWS SG在全人群(左)及TNBC或HR+/HER2-人群(右)的rPFS
 
03
《肿瘤瞭望》:基于上述循证医学证据,在您看来,SG在我国乳腺癌诊疗的临床实践中,处于怎样的地位?

王晓稼教授:基于ASCENT研究、EVER-132-001研究的高级别证据,SG应用于“既往至少接受过2种系统治疗(其中至少1种治疗针对转移性疾病)的不可切除的局部晚期或转移性三阴性乳腺癌成人患者”的适应症已获得美国食品药品监督管理局(FDA)及中国国家药品监督管理局(NMPA)的批准。基于TROPiCS-02研究的阳性结果,SG也获得FDA批准用于既往接受过内分泌治疗、并在疾病转移阶段至少接受过两种其它系统治疗的不可切除的局部晚期或转移性HR+/HER2-乳腺癌成人患者。我国在TROPiCS-02研究的基础上开展了EVER-132-002研究,NMPA也因此受理了上述HR+/HER2-乳腺癌适应症的申请,有望在2025年获得批准。
 
在上述循证证据的支持下,《美国国立综合癌症网络(NCCN)乳腺癌临床实践指南2024v6》[11]、《ESMO指南》、《中国临床肿瘤学会(CSCO)乳腺癌诊疗指南2024版》[12]、《中国抗癌协会乳腺癌诊治指南与规范(2024年版)》[13]、《中国晚期乳腺癌规范诊疗指南(2024版)》(ABCC指南)[14]均对SG的应用予以明确推荐:对于TNBC患者,二线可优选SG。对于HR+/HER2-乳腺癌患者,国外指南建议对于内脏危象或内分泌难治的晚期复发的HR+/HER2-患者,若不伴HER2低表达可二线优选SG;国内指南则建议对于CDK4/6i经治后进展的HR+/HER2-乳腺癌患者,可考虑使用SG(图7)。
 
图7.ABCC指南推荐SG作为CDK4/6i经治HR+/HER2-乳腺癌二线治疗方案(I A)
 
SG在TNBC及HR+/HER2-晚期乳腺癌的应用已经广受认可,如今其也在进一步探索更多组合或更前序治疗的可能性。本次SABCS大会公布的Ⅱ期SACI-IO HR+研究探索了SG联合免疫治疗在HR+晚期乳腺癌1-2线的治疗效果[15]。此外,还有SG在mTNBC晚期一线应用的ASCENT-03研究(NCT05382299)、在HR+/HER2-晚期乳腺癌探索豁免化疗的ASCENT-07研究(NCT05840211)等也正在进行,预计会在2025年陆续公布数据,将为患者带来新的治疗希望。
 
除了上述研究外,我们还期待更多真实世界研究开花结果、带来更多循证医学证据,从而为患者带来更多选择与更多获益。我们也期待更多中国声音走向世界舞台,为全球乳腺癌诊疗贡献中国的力量。
 
参考文献
 
[1]Bardia A,Rugo HS,Tolaney SM,et al.Final Results From the Randomized Phase III ASCENT Clinical Trial in Metastatic Triple-Negative Breast Cancer and Association of Outcomes by Human Epidermal Growth Factor Receptor 2 and Trophoblast Cell Surface Antigen 2 Expression.J Clin Oncol.2024;42(15):1738-1744.doi:10.1200/JCO.23.01409
 
[2]ESMO Metastatic Breast Cancer Living Guidelines,v1.1 May 2023.2024.12.14,available at:https://www.esmo.org/living-guidelines/esmo-metastatic-breast-cancer-living-guideline/triple-negative-breast-cancer
 
[3]Spring LM,Tolaney SM,Fell G,et al.Response-guided neoadjuvant sacituzumab govitecan for localized triple-negative breast cancer:results from the NeoSTAR trial.Ann Oncol.2024;35(3):293-301.doi:10.1016/j.annonc.2023.11.018
 
[4]Rugo HS,Bardia A,MarméF,et al.Overall survival with sacituzumab govitecan in hormone receptor-positive and human epidermal growth factor receptor 2-negative metastatic breast cancer(TROPiCS-02):a randomised,open-label,multicentre,phase 3 trial.Lancet.2023 Aug 23:S0140-6736(23)01245-X.doi:10.1016/S0140-6736(23)01245-X.
 
[5]Xu B,Wang S,Yan M,et al.Sacituzumab govitecan in HR+HER2-metastatic breast cancer:the randomized phase 3 EVER-132-002 trial.Nat Med.2024 Oct 1.doi:10.1038/s41591-024-03269-z.
 
[6]Joohyuk Sohn,Shusen Wang,Binghe Xu,et al.2024 SABCS P2-09-25:Subgroup Analyses From the Phase 3 EVER-132-002 Study of Asian Patients With HR+/HER2-Metastatic Breast Cancer.2024 SABCS abs#1993.
 
[7]Hope S.Rugo,Aditya Bardia,Peter Schmid,et al.2024 SABCS P2-01-05:Quality-adjusted Time Without Symptoms of disease progression or Toxicity of treatment(Q-TWiST)Analysis of Sacituzumab Govitecan vs Chemotherapy in Previously Treated Patients with HR+/HER2 Metastatic Breast Cancer.2024 SABCS abs#658.
 
[8]Hope S.Rugo,Binghe Xu,Anandaroop Dasgupta,et al.2024 SABCS P2-07-19:Health-Related Quality of Life with Sacituzumab Govitecan versus Treatment of Physicians Choice in Previously Treated Hormone Receptor-Positive/HER2-Negative Metastatic Breast Cancer:A Meta-Analysis of TROPiCS-02 and EVER-132-002 Trials.2024 SABCS abs#661.
 
[9]Elena Lopez,María Gion,Manuel Ruiz-Borrego,et al.2024 SABCS P1-02-06:Efficacy analysis&updated safety from the phase 2 PRIMED study of prophylactic granulocyte-colony stimulating factor(G-CSF)&loperamide for patients(pts)with HER2-negative advanced breast cancer(ABC)treated w/sacituzumab govitecan(SG).2024 SABCS abs#1839.
 
[10]Huanhuan Zhou,XiaoJia Wang,Zhanhong Chen,et al.2024 SABCS P3-07-24:Real-World Treatment Patterns and Clinical Outcomes of Sacituzumab Govitecan in HER2 negative metastatic breast cancer patients in China.2024 SABCS abs#1722.
 
[11]NCCN Guidelines 2024.v6 Invasive Breast Cancer.2024.12.03.Available at:https://www.nccn.org/professionals/physician_gls/pdf/breast.pdf
 
[12]中国临床肿瘤学会指南工作委员会.中国临床肿瘤学会(CSCO)乳腺癌诊疗指南(2024).北京:人民卫生出版社.2024.
 
[13]中国抗癌协会乳腺癌专业委员会,中华医学会肿瘤学分会乳腺肿瘤学组.中国抗癌协会乳腺癌诊治指南与规范(2024年版)[J].中国癌症杂志,2023,33(12):1092-1187.
 
[14]国家肿瘤质控中心乳腺癌专家委员会,中国抗癌协会乳腺癌专业委员会,中国抗癌协会肿瘤药物临床研究专业委员会.中国晚期乳腺癌规范诊疗指南(2024版)[J].中华肿瘤杂志,2024,网络预发表.DOI:10.3760/cma.j.cn112152-20241009-00435
 
[15]Ana Garrido-Castro,Se Eun Kim,Mengni He,et al.Correlation of TROP2 expression with outcomes of sacituzumab govitecan with or without pembrolizumab in patients with metastatic hormone receptor-positive/HER2-negative breast cancer:an exploratory analysis from the phase II SACI-IO HR+trial.2024 SABCS abs#1077.
 
王晓稼教授
博士、主任医师(二级)
博士生及博士后导师
浙江省肿瘤医院乳腺内科
浙江省免疫学会副理事长
浙江省肿瘤智能诊断和分子技术研究中心副主任
浙江省肿瘤诊治质控中心副主任兼乳腺癌质控专家委员会主任委员
中国临床肿瘤学会(CSCO)乳腺癌专家委员会副主任委员
中国抗癌协会乳腺癌专业委员会常委、医学伦理委员会常委
中华医学会心血管病分会肿瘤心脏病学组委员
浙江省医学会肿瘤内科分会主任委员
浙江省抗癌协会乳腺癌专业委员会主任委员、肿瘤内科专委会前任主委、肿瘤心脏病学专委会名誉主任委员
浙江省转化医学学会副会长兼精准医学分会会长

 

本内容仅供医学专业人士参考


乳腺癌

分享到: 更多